時間:2025-10-11 15:58

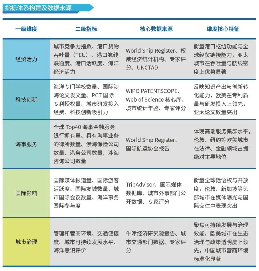
2025年10月11日,由綜合開發研究院(中國·深圳)可持續發展與海洋經濟研究所與廣東粵港澳大灣區研究院聯合編制的《全球海洋城市競爭力指數報告(2025)》(以下簡稱“報告”)在深圳正式發布。報告基于經貿活力、科技創新、海事服務、國際影響和城市治理五大維度,對全球60個海洋城市進行了系統評估,揭示了在全球海洋治理深刻變革背景下,海洋城市競爭格局的新變化。



一、全球海洋城市呈四大梯隊分化,亞洲力量崛起明顯

報告顯示,全球海洋城市競爭力呈現清晰的“四大梯隊”分化格局。倫敦、新加坡、紐約憑借其綜合優勢穩居第一梯隊,成為全球海洋發展的標桿。東京、上海、香港和悉尼等城市也躋身前列,共同組成了全球海洋經濟的“頭部力量”。
亞太城市集體崛起,在第二、三梯隊中占比顯著,中國城市表現尤為活躍。深圳(全球第11)、青島(全球第16)等城市憑借在科技創新、經貿活力等領域的優勢,已成為全球海洋競爭中不可忽視的“中國力量”。

二、頂尖城市各具特色,中國城市“硬實力”突出

報告深入分析了全球頂尖海洋城市的競爭優勢。倫敦作為老牌海洋強市,展現了無與倫比的綜合實力,在科技創新、海事服務、國際影響和城市治理四大維度均排名全球第一,其完善的海洋法律體系和海事金融服務生態成為其核心競爭力。新加坡則以高效的政府治理和樞紐地位,奪得經貿活力全球第一的寶座,其港口效率與開放度備受認可。
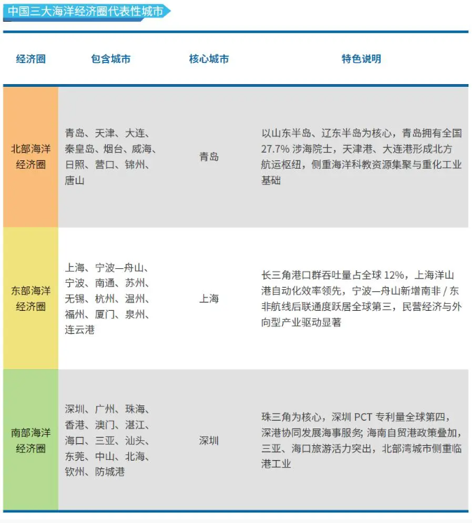
報告提出“滬深青成國內三大海洋經濟圈引領者”。上海作為中國海洋經濟的領頭羊,經貿活力排名全球第二,港口貨物吞吐量繼續位居全球首位,正加速從“全球供應鏈的參與者”向“全球價值鏈的塑造者”轉型。深圳在科技創新維度高居全球第四,其在海洋電子信息、高端裝備制造及水下機器人等新興領域的創新能力,為打造“全球海洋中心城市”提供了硬核支撐。青島充分發揮其雄厚的海洋科教資源,科技創新排名全球第八,擁有全國約五分之一的涉海科研機構和近三分之一的涉海兩院院士,已成為全國海洋科技創新策源地。

三、構建“硬”“軟”“新”三重優勢,四維提升海洋城市競爭力
報告主編、著名經濟學家樊綱教授指出:“海洋城市的真正競爭力不在于碼頭的長度或船舶的噸位數,而在于能否構建‘硬基建+軟規則+新生態’的三重優勢。”
當前,人工智能、深海開發、藍碳交易等新技術新業態正重塑海洋競爭邏輯,中國海洋城市在保持“硬基建”優勢的同時,需在規則制定、生態構建等“軟實力”方面實現突破。
報告為中國海洋城市提出了“四維提升路徑”:構建開放型經濟生態圈、打造科技創新策源地、深化全球治理參與度、創新綠色低碳模式,系統性地回答了如何提升全球海洋競爭力這一核心問題。

四、展望未來:綠色與智能是未來海洋競爭主旋律
報告預測,2025-2030年,技術驅動的效率革命和綠色低碳轉型將成為海洋城市競爭的主旋律。海上數據中心、海洋AI、綠色燃料加注(如LNG)、藍碳經濟等新業態將快速發展,搶占新賽道有利于海洋城市在全球競爭中占據主動。
《全球海洋城市競爭力指數報告(2025)》的發布,為全球海洋城市發展提供了可量化的參照和科學的決策依據,也為中國海洋城市在“海洋世紀”中把握機遇、應對挑戰提供了寶貴的“路線圖”。
(0)